北海騰飛花園效果圖▲
一 、應用背景
外腳手架工程在保障項目施工安全中扮演了重要角色,其安全穩定是項目施工安全的基礎。目前懸挑式外腳手架因其搭設方便、美觀、節約材料已經普遍應用于施工現場,但其工字鋼預埋位置,轉角處穿墻套管預留以及剪刀撐的設置等等,都需要提前做好考慮。
BIM技術的引入為懸挑腳手架施工解決以上問題提供了強大助力。下面我們以北海騰飛花園項目20#樓為例,詳細介紹如何通過BIM技術助力懸挑腳手架的精細化管理和施工方案交底制作。
二、主樓模型建立
為了準確進行懸挑腳手架搭設排布,我們需要用Revit建立準確的主樓結構模型,考慮到影響腳手架排布的因素有:剪力墻位置、剪力墻陽角轉角、陽臺飄窗上翻臺等,結構模型必須完整。
北海騰飛花園20#號樓結構模型▲
三、按照標準規范進行初步排布
整體模型檢查無誤后,我們將結構模型導入到廣聯達模架軟件里面進行懸挑腳手架的初步排布。
導入模架后的模型▲
首先我們打開工程設置,在外腳手架選項里邊找到“工程特征”,把所在項目的計算依據、風荷載等信息進行錄入,詳見下圖:
外腳手架工程特征設置▲
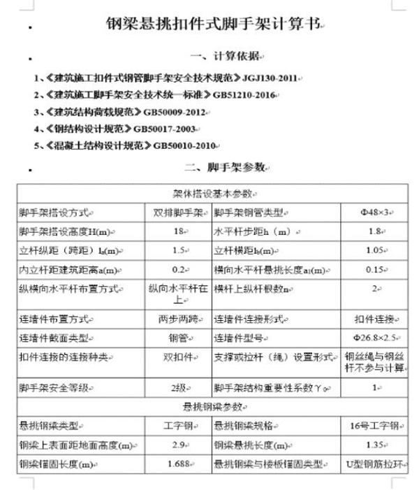
在外腳手架架體參數界面,我們可以看到菜單欄里有架體參數及支撐參數設置。基本參數的定義是腳手架排布的基礎,接下來的腳手架排布將按照這里設置的條件進行,因此本部分參數的設置必須嚴格按照國家和地方的標準規范來設置。結合本項目參數設置如下:
外腳手架工程架體參數設置▲
架體類型屬于扣件式架體,現場使用的鋼管規格為Φ48×3.0mm,鋼管的長度在2.5m~ 6m之間,掃地桿高度200mm,水平桿步距為1800mm,立桿最大縱距為1500mm,立桿的排列方式按照均分排布,縱向水平桿在橫桿之上,剪刀撐的排布方式為寬度和傾角,連墻件為兩步三跨,鋼管的類型采用的也是Φ48×3.0mm。懸挑主梁、次梁均為工字鋼類型是16#,懸挑主梁構件固定段與懸挑段比值為1.25倍,錨固點采用的U型鋼筋拉環,每次懸挑的高度不宜超過20m(超過20米需要專家論證),所有的參數設置完成后我們就可以進行排布了。初步排好的效果如下圖所示:
模架軟件自動排布三維效果▲
四、依照現場實際和施工習慣進行優化
從三維視圖里我們很難發現不妥之處,如果我們切換到二維視圖,就會發現軟件自動排布的問題還是不少的,這就需要我們按照現場實際和施工習慣進行調整。
懸挑架二維平面圖(局部)▲
可以看到軟件默認布置的懸挑主梁有些是不符合現場排布要求的,具體問題有:
1、轉角處的懸挑鋼梁交叉的地方太多,而實際中一般不會交叉
2、懸挑工字鋼穿剪力墻陽角的地方會破壞結構安全穩定性
3、部分工字鋼懸挑的長度不符合規范要求。由軟件自動生成的懸挑架布置過于理想化,在實際情況中這種搭設方式是難以實現的。
接下來我們需要對其進行優化,對不符合現場排布要求的工字鋼進行重新排布,需要注意的是在優化排布的過程中仍需嚴格按照規范要求進行調整,調整后如下圖:
調整后的懸挑工字鋼排布圖▲
架體外立面排布圖(局部)▲
經過手動調整之后上述問題都已經解決,剪刀撐的排布效果也符合要求,下面需要將調整后的排布方案進行安全驗算,通過后才能投入使用。安全驗算如下圖所示:
安全計算書結論(局部)▲
可以看到此項排布方案是符合安全要求的,至此懸挑工字鋼預埋位置、穿墻套管預埋位置和剪刀撐排布都可以確定下來了。接下來就可以輸出排布的成果了,成果包括:
1、可用于編寫懸挑架方案的安全計算書
2、可用于現場備料的材料估算明細表
3、可用于現場交底的三維模型、懸挑工字鋼排布圖、腳手架平、立、剖面圖
安全計算書▲
材料估算明細表▲
外腳手架平面圖▲
外腳手架立面圖(局部)▲
外腳手架剖面圖(局部)▲
五、現場應用效果
現場施工員可以利用布置好的懸挑腳手架三維模型以及導出的二維布置圖紙對作業班組進行技術交底,將懸挑工字鋼進行現場定位并標注預埋件位置,還可以指導立桿、縱橫桿以及剪刀撐的各項布置。
模型轉角處工字鋼排布方案▲
現場轉角處工字鋼排布方案▲
模型陽臺處工字鋼排布方案▲
現場陽臺處工字鋼排布方案▲

模型剪刀撐排布方案▲
現場剪刀撐搭設方案▲
六、結語
基于BIM技術的懸挑腳手架應用解決了腳手架工程設計繁瑣,計算復雜,算量困難及交底不明確等問題,大大提高了工程的應用效率和施工質量。BIM技術的可視化,協調性,模擬性,優化性和可出圖性等優點,為腳手架工程的精細化管理提供了技術支持,也為施工管理過程中的成本控制提供了新的技術手段,同時為腳手架工程的安全建設提供了可靠保證,此項技術值得推廣!